Incident Management Template - By establishing standardized guidelines, this sop aims to streamline incident response. How does this plan aim to protect. Define the purpose of the incident management plan: Gain a clear overview of the incident, including its impact on users, severity, and resolution. Learn what is an incident response plan, get summaries and direct links to six comprehensive plan templates, and discover incident response automation. An incident response plan template is a comprehensive checklist of the roles and responsibilities of an incident response team in the event of a security incident. This free and downloadable incident management policy template is vital for organizations seeking to protect against data breaches,. Export or import data to excel, jira, gitlab,. A template to track and manage production incidents with customizable action items, integration with other apps, and data analysis.
ISO 27001 Incident Management Policy Template Comply With Control 5.24
An incident response plan template is a comprehensive checklist of the roles and responsibilities of an incident response team in the event of a security incident. A template to track and manage production incidents with customizable action items, integration with other apps, and data analysis. This free and downloadable incident management policy template is vital for organizations seeking to protect.
Incident Management Process Template
Learn what is an incident response plan, get summaries and direct links to six comprehensive plan templates, and discover incident response automation. Export or import data to excel, jira, gitlab,. How does this plan aim to protect. By establishing standardized guidelines, this sop aims to streamline incident response. Define the purpose of the incident management plan:
Incident Management Process Template
An incident response plan template is a comprehensive checklist of the roles and responsibilities of an incident response team in the event of a security incident. How does this plan aim to protect. Define the purpose of the incident management plan: Export or import data to excel, jira, gitlab,. By establishing standardized guidelines, this sop aims to streamline incident response.
Incident Management PowerPoint Template SlideModel
By establishing standardized guidelines, this sop aims to streamline incident response. How does this plan aim to protect. Export or import data to excel, jira, gitlab,. Learn what is an incident response plan, get summaries and direct links to six comprehensive plan templates, and discover incident response automation. An incident response plan template is a comprehensive checklist of the roles.
Incident Response Management Plan Template Google Docs, Word, Apple Pages, PDF
Export or import data to excel, jira, gitlab,. Learn what is an incident response plan, get summaries and direct links to six comprehensive plan templates, and discover incident response automation. How does this plan aim to protect. By establishing standardized guidelines, this sop aims to streamline incident response. Define the purpose of the incident management plan:
Free Incident Response Management Plan Template to Edit Online
A template to track and manage production incidents with customizable action items, integration with other apps, and data analysis. Gain a clear overview of the incident, including its impact on users, severity, and resolution. This free and downloadable incident management policy template is vital for organizations seeking to protect against data breaches,. An incident response plan template is a comprehensive.
Major incident reporting template Downloadable and with a tutorial (XLS)
Gain a clear overview of the incident, including its impact on users, severity, and resolution. A template to track and manage production incidents with customizable action items, integration with other apps, and data analysis. This free and downloadable incident management policy template is vital for organizations seeking to protect against data breaches,. An incident response plan template is a comprehensive.
Mom's Response To The Incident A Comprehensive Guide To Understanding And Coping
By establishing standardized guidelines, this sop aims to streamline incident response. Gain a clear overview of the incident, including its impact on users, severity, and resolution. A template to track and manage production incidents with customizable action items, integration with other apps, and data analysis. How does this plan aim to protect. An incident response plan template is a comprehensive.
Dashboard For Incident Management Process With Multiple Metrics Presentation Graphics
Export or import data to excel, jira, gitlab,. Learn what is an incident response plan, get summaries and direct links to six comprehensive plan templates, and discover incident response automation. An incident response plan template is a comprehensive checklist of the roles and responsibilities of an incident response team in the event of a security incident. By establishing standardized guidelines,.
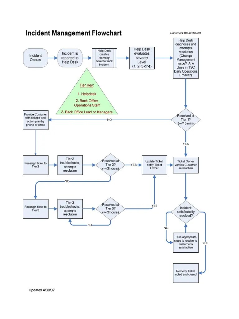
Incident Management Process Flow Chart in Illustrator, PDF Download
A template to track and manage production incidents with customizable action items, integration with other apps, and data analysis. Define the purpose of the incident management plan: Learn what is an incident response plan, get summaries and direct links to six comprehensive plan templates, and discover incident response automation. By establishing standardized guidelines, this sop aims to streamline incident response..
Gain a clear overview of the incident, including its impact on users, severity, and resolution. Export or import data to excel, jira, gitlab,. Learn what is an incident response plan, get summaries and direct links to six comprehensive plan templates, and discover incident response automation. By establishing standardized guidelines, this sop aims to streamline incident response. A template to track and manage production incidents with customizable action items, integration with other apps, and data analysis. Define the purpose of the incident management plan: How does this plan aim to protect. An incident response plan template is a comprehensive checklist of the roles and responsibilities of an incident response team in the event of a security incident. This free and downloadable incident management policy template is vital for organizations seeking to protect against data breaches,.
Export Or Import Data To Excel, Jira, Gitlab,.
By establishing standardized guidelines, this sop aims to streamline incident response. Learn what is an incident response plan, get summaries and direct links to six comprehensive plan templates, and discover incident response automation. An incident response plan template is a comprehensive checklist of the roles and responsibilities of an incident response team in the event of a security incident. This free and downloadable incident management policy template is vital for organizations seeking to protect against data breaches,.
A Template To Track And Manage Production Incidents With Customizable Action Items, Integration With Other Apps, And Data Analysis.
Define the purpose of the incident management plan: How does this plan aim to protect. Gain a clear overview of the incident, including its impact on users, severity, and resolution.








